Introduction
Efficiency is the Holy Grail in all electric motor- based applications. If we look at the different applications that are using electric motors today, we can see the trend of continued improvement for higher efficiency and lower cost. For example, in cars, the original approach for driving pumps and fans under the hood was the serpentine belt. However, even though this is a convenient way to utilize the engine rotation to drive these actuators it is not very efficient. Taking these actuators, and driving them with motors adds flexibility and improved efficiency. Another example is washing machines, where the primary motor type has been AC induction. With the increased requirements for energy efficiency in home appliances and more control of the washing cycle to reduce water usage, the use of permanent magnet synchronous motors in new designs has become dominant.
- Figure 1: Electric Motors for Improved Fuel Efficiency
- Figure 2a: Synchronous motor drive circuit
- Figure 2b: SRM Drive Circuit
Of course, this trend has been heavily dependent on the improvement of the semiconductor components needed for the inverter stage and control. In the past, the cost of the motor drive needed for electronic commutation has been a significant factor in limiting the use of synchronous motors in many applications. Today, costs have come down and these motors have become the norm in many applications.
Motor Options
The primary motor types that are being considered today, in most applications where efficiency and dynamic controls are important, are:
AC Induction Motor (ACIM)
Brushless DC (BLDC) Motor
Surface Permanent Magnet Synchronous Motor (PMSM or SPM motor)
Internal Permanent Magnet Synchronous Motor (IPMSM or IPM motor)
Switched Reluctance Motor (SRM)
Synchronous Reluctance Motor (SyncRM)
The efficiency of the various motor types can be ranked as follows, from most to least efficient: IPMSM, PMSM, BLDC, SynchRM, SRM, and ACIM, with same order for power/torque density.
The ACIM is the workhorse of industrial applications, and is the most common motor type in high-wattage applications (>1kW). But, with the increased demand for efficiency, many ACIM installations are being updated with electronic commutation drives for improved efficiency. In applications where more dynamic control is needed, the use of PMSM makes more sense. Then in some applications, where the cost is critical and factors such as weight-to-torque ratio and robustness are needed, the use of SRMs has been seen. Another classic industrial ACIM application is large HP (>15 HP) compressors. Here SyncRM motors have started to appear, as they have a very similar structure to ACIMs, including the same stator design with a different rotor. However, for the same frame size, you can increase the torque and efficiency, or reduce the frame size.
Then there are the applications where there haven’t been any motors, such as under the hood of a car. Here, the electrical motor is being used to replace the mechanical serpentine belt, increasing efficiency, as the load can come and go with motors, while with the belt it is always there even though it isn’t needed. These days, everything counts when it comes to efficiency and fuel economy. Here the trend has been to move from belt to BLDC motor to PMSM. Another application in cars that is utilizing electric motors is drive by wire. Here, for example, SRMs are being used to drive the hydraulic pumps in the brakes. The high-speed capability of the SRM can build up pressure quickly, to allow for fast break response.
- Figure 3: Automotive Cooling Fan Implementation
- Figure 4: Load/Efficiency Curves (Motor & Drive)
Another very different application space where the use of electrically commutated motors has had a big impact is battery-operated tools and appliances. With the improvements in battery technologies, such as lithium-ion, we can now have vacuum cleaners and power tools utilizing the efficiency of BLDC motors. Initially, these applications primarily used brushed DC motors, but there was a limitation on speed and torque. The higher power/torque density of BLDC motors allows for reasonable weight, longevity and performance that is close to matching the wired version.
In home appliances, such as washing machines, refrigerators, dishwashers, air conditioners, etc., the primary workhorse, just as in the industrial space, has been the ACIM. Since the new millennium, the brushless synchronous motors, primarily BLDC motors and PMSMs, have become more and more important. The primary reason has to do with governmental efficiency requirements. The problem with this transition away from ACIMs in the consumer product space has always been the cost, both for the motor and the drive circuit. Fortunately, the cost for both has come down significantly to allow the majority of new appliances to utilize the more efficient technology.
Drive Technology
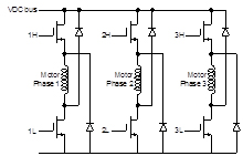
As mentioned earlier, the drive circuit is an important part when using electronically commutated motors, and is actually mandatory. Without it, nothing happens. For nearly all the motors that we are talking about, the drive circuit has a very similar structure (Figure 2a). The odd man out is SRM (Figure 2b). The biggest difference between these motor types is in the controls; i.e., how the drive signal is created for the circuits in Figure 2. This has to do with how each motor is constructed, resulting in different electromagnetic behaviors. This has to be considered when generating the voltage/current waveforms for the motor, so it operates optimally/efficiently.
During the early days of the transition over to electronically commutated motors, many of the targeted applications were very cost sensitive and, as a result, the BLDC motor was selected because it could be controlled with an 8-bit microcontroller using trapezoidal commutation. Even so, the cost in some cases was still too high. Fast forward 15 years, and the costs of high-performance digital signal controllers and microcontrollers have come down enough to allow cost-sensitive applications to use more advanced control algorithms, such as sensorless Field Oriented Control (FOC). For example, this is emphasized in circulation pumps for home heating systems or cooling fans for automobiles (Figure 3).
So what do all these fancy new control algorithms provide anyway? Why isn’t the trapezoidal-controlled BLDC motor good enough?
Efficiency
There is a lot of talk about more efficient motors and drives, but in the end it is the whole system efficiency that matters. For example, we talked about the serpentine belt in car engines. Belt transmissions are very efficient above 90%, but don’t stop when something isn’t needed. Instead, they start idling, which has significant losses. So, if we look at electro-mechanical systems, there are additional losses, such as vibration, which can be caused by torque ripple, which in turn are side effects of the way BLDC motors and SRMs work. Based on the needs of the application, efficiency can be maximized further if the motor would run smoothly. This can be achieved by using an FOC algorithm or equivalent vector control.
Another factor is the load at which the motor is running. All motors have a load efficiency curve that looks something like the one in Figure 4 (this includes the drive). As can be seen, there is a peak, which is at the rated torque of the motor, but most applications don’t have a fixed single operating load. Some even have to work the full width of the operating range. An example of that is the air-conditioner compressor. Here, the load changes based on how much the system has to cool or heat, and also during each piston cycle. Because compressors are nearly running all the time, the use of IPM motors has become common, as they have the highest efficiency. But, if we look at the efficiency curve of an IPM motor and compare it to an equivalent SyncRM (Figure 4), we see that even though the IPM motor has higher efficiency at the rated load, the SyncRM’s curve is flatter. In other words, the SyncRM maintains higher efficiency at lighter load, making the over all efficiency for the application very similar to the IPM motor.
Conclusion
The trend toward higher efficiency for electrical motors started to accelerate since the new millennium, with advent of brushless permanent magnet motors and improved semiconductor cost and performance. This trend expanded into consumer products with the BLDC motor. Since then, it has evolved to include the electronic commutation of ACIMs, revival of the SRM, and even removal of the magnets again with the SyncRM.
What is important to remember in all of this is that the efficiency of a system is the sum of all the pieces, and how much you maximize it has to make financial sense. Therefore, depending on the application, there are different motor types and algorithms to choose from. There is no one motor technology that trumps all, and therefore, whoever is designing an electric motor-based system has to understand the pros and cons of the available technologies and select the best option for their needs.







