There are not many people who doubt that one of the next big growth areas in the electronics industry will be wearables. Some predictions claim that the market for wearables could increase to $10bn by 2020. Reaching that target will depend on the user experience of the wearable, and one of the main attributes that users use to judge portable products is battery life. Squeezing every last drop of available life from the batteries is vital for designers of wearable devices. Users are looking for batter life measured in months, rather than hours.
To meet these exacting targets requires the designer to look into every aspect of the design, from the start up time of clocks, to the MOSFET switching times. This article will look at some of the methods that designers can use to save every joule of energy possible. Some advice will look at larger savings, and some on small. After all multiple small savings, soon add up to an overall larger one.

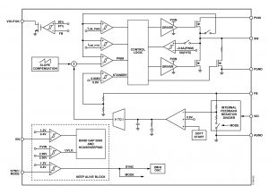
Figure 1: ADP5301 functional block diagram
Sleep Mode
Sleep mode is a natural first step for any designer looking for a low power usage design. This will be especially important for wearable designs as they usually won’t be powered totally down. Most wearables will take periodic sensor readings and either store the reading till it can be sent, or send the reading immediately. It makes sense to put the design into sleep mode between active periods. The device can be brought out of sleep mode by an interrupt, or by a physical input, such as a button push. How often the device is awake will depend on the application. Even within the application, sleep times can vary quite considerably. Dynamic sleep intervals are often used to allow the device to judge how often it needs to make measurements. In the case of a fitness device, it can wake and check for movement. If there is movement, it will intelligently narrow the time between measurements. In contrast, if there is a lack of movement, it can extend the time till the next measurement, prolonging battery life.

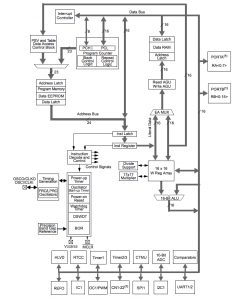
Figure 2: nRF52832 block diagram
Communications between ICs
The communications protocol between devices can be important for energy saving. I2C uses pull-up resistors, which dissipate energy. SPI doesn’t have pull-up resistors, so may prove a better choice. Another way that energy can be lost in communications is pin capacitance. To minimize this figure, reduce the data to be transferred as much as possible. To demonstrate how much energy can be lost, if four pins have a capacitance of 5pF in a system running at 20MHz from a 3.3V supply, 660μA will be drawn from just pin capacitance. This figure can be determined from the equation I = 0.5CVf. The current drawn will be the total of both the data sent and received, which can mount up. This figure can be cut by using a highly integrated chip. Internal communications don’t suffer from pin capacitance, therefore having more peripherals on-board is better from a power consumption point-of-view. On-chip RAM and flash memory offer the same power savings.
An Efficient Power Supply
Choosing a switching regulator for a switched mode power supply is a key factor in maximizing efficiency. This is particularly true for synchronous regulators where efficiencies of over 95% are possible. However, it is not just headline efficiency, or even standby efficiency, that is necessarily the most critical factor. It is necessary to look at the current in different modes for the device and determine the contribution to overall power consumption from each mode after taking into account the switching regulator efficiency at each current level. There are some quite impressive regulators around though, such as the new Analog Devices ADP5301 Step-down Regulators.
The quiescent current of these devices is down as low as 180nA when not-switching, but still operating in hysteresis mode. It will switch for a short burst to add charge to the output capacitor using the inductor at very light loads, then return to just the quiescent current. The low quiescent current can give efficiencies as high as 80% at 1μA depending on the input and output voltages. It is more likely that there will be lower figures in practice than this optimum value, but they should still be above 40%. The devices also deliver up to 0.5A and have a single pin programmable output with a fixed resistor. These figures are very impressive compared to older regulators, which would take a few milliamps with no load.
If you are using a switching regulator with an external MOSFET, bear in mind that the MOSFET switching time can result in significant losses. The transition from non-conducting to conducting is the time when a switching MOSFET dissipates the most power. When it is turned fully on, the voltage drop will usually be very small and hence power dissipation will be low. However, partly turned on there will be a significant voltage drop across the MOSFET accompanied by significant current. You therefore want to minimize the time that the transistor spends in that state by choosing a fast switching device and low gate capacitance. Low ON resistance is a must.
Power Supply Shutdown
You can keep power supply capacitors small if power supplies are shut down in sleep mode. It takes energy to charge them and if the power supply is shut down when in a sleep mode then the energy in the capacitors is normally wasted. For example, a 1μF capacitor on the power supply of circuitry which is shut down 100 times per second will consume 165μA at 3.3V (same calculation as before). Many ICs will take less than that in shutdown or sleep mode, so it is often better to keep circuitry powered but in a sleep state than to actually do power switching to save power. The exception to this advice would be if the device used didn’t have a sleep mode or if its sleep mode was not low current. If you can use 100nF instead of 1μF you could save a lot of energy.
Low Supply Voltage
Devices will consume less power at lower voltage even if they don’t consume less current. Therefore, if a microcontroller is powered by 1.8V instead of 3.3V, power consumption will be around half for the same current. Usually digital devices will also consume less current at lower voltages, so the power is further reduced. Look out for the maximum clock speed also being reduced – it is not uncommon for the maximum clock speed to be lower at lower voltages. So, while the current will be lower, it will also take twice as long to run the microcontroller’s code.
For example, a Microchip nanoWatt XLP PIC24F16KA102 microcontroller running at 2MHz consumes 695μA at 3.3V, but it only requires 363μA at 1.8V, which is 70% less power – a massive saving. However, at 3.3V the microcontroller can run at a maximum speed of 32MHz, while at 1.8V the top speed is 8MHz.
Clock Speeds
Choose the clock speed to suit the application, not just the fastest possible. This probably won’t be known until the code is finished. Most microcontrollers have an adjustable clock multiplier, allowing the clock speed to be changed by the application code. If the microcontroller code is the limiting factor in terms of executing the code and going back to sleep, then the fastest processor may also be the most efficient. However, if something else will actually be slowing things down and the microcontroller will be “marking time”, the microcontroller could be woken by a periodic interrupt instead.
An alternative approach would be to dramatically slow down the processor when it is just “waiting” and then speed it back up when there is something to do. Ideally you would sleep instead, but clock startup times and the power wasted while waiting for the clock to stabilize can mean sleep is not the best option in some circumstances.
Clock Startup
Power is wasted while waiting for the system clock to stabilize. If code can be run while the clock is still settling then that can help, but if there is any other part of the circuitry relying on a stable, accurate clock the processor has to wait, resulting in wasted energy. Some microcontroller manufacturers’ clocks are quicker to start than others.
32-bit Microcontrollers
Does every design really need a 32-bit processor? They seem to be everywhere but the work actually being done by them can be minimal. A 16-bit or 8-bit microcontroller may be more efficient in some applications. It does depend on what code is running and the efficiency of the compiler. If there is a Bluetooth or Internet interface, then more memory may be required and a 16-bit or 32-bit processor should be used. A TCP/IP stack with a web server also requires a 32-bit processor. Creative software writing can minimize the resources needed and therefore minimize power consumption.
Wider data width processors consume more power in a number of ways. Accessing 32-bit RAM and Flash memory is more power hungry than accessing 16-bit memory. Also, leakage current increases with wider memory. That points towards keeping memory size to a minimum both by efficient code structuring and writing, and also not choosing a processor with massive amounts of excess memory.
RF power
If there is a RF wireless interface, e.g. Bluetooth Smart, consider the transmitting distance. Not only are there power savings by transmitting with lower power, the receiver sections can have adjustable sensitivity and will take less power when sensitivity is set lower. For example, the Nordic Semiconductor nRF52832 has a high receiver sensitivity mode using 10.9mA but normal sensitivity only takes 6.1mA.
Custom ICs
The ultimate lower power solution might be a full custom IC design with only the required circuitry. Circuitry that never drives off-chip consumes a lot less power. However, it is the slowest and most expensive way of developing a product. It is also probably why a Frederique Constant Smartwatch battery lasts 2 to 3 years and a Fitbit Flex lasts 3 to 5 days.
Summary
There are a lot of aspects to consider when designing a low power system. It can be a good idea to create a spreadsheet with all the parts of the system listed with current consumption, required duty cycles, voltages and total power consumed. Then for each design scenario calculate the projected power consumption. The only way to find out some of the information needed is to actually build a prototype and test it.







